Realtime Plugin 接入指南
Realtime Plugin 接入指南
概述
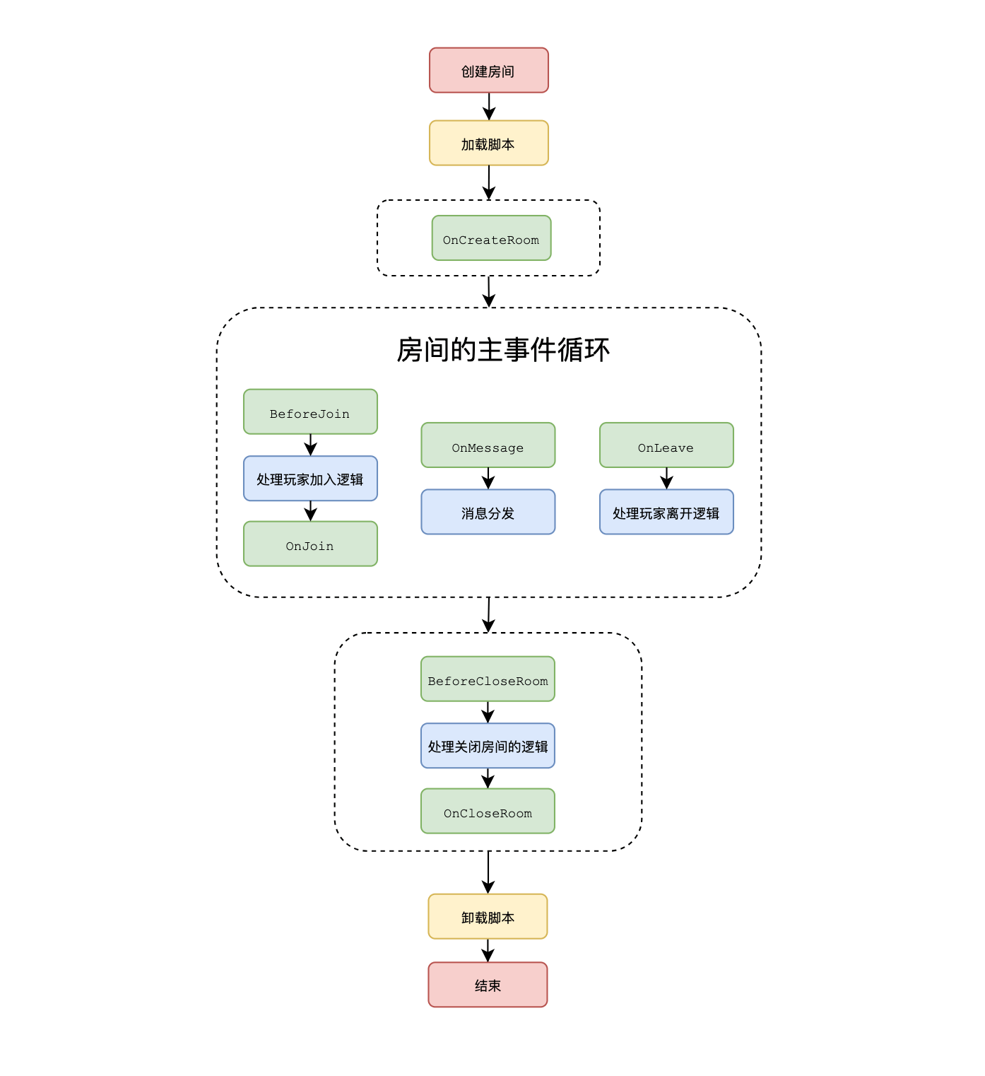
逻辑插件(Plugin)是专为 Sync Realtime 开发者提供的自定义插件功能。您可以使用 Lua、JavaScript 等脚本语言编写插件,通过重载内置的事件处理方法,实现服务端的自定义处理逻辑。支持例如发送消息、定时任务、Webhook等应用场景, 其工作流程如下:

图中绿色为Lua脚本可以hook的方法,蓝色为Sync Realtime处理逻辑。
快速上手
创建
点击创建逻辑插件,上传插件的Zip压缩包。填入名称,选择插件类型,并提交。

关联至房间配置
点击具体逻辑插件的「关联至房间配置」,并在弹窗中选择需要关联的房间配置,点击「关联」即可。
查看插件详情
点击插件名称,进入逻辑插件详情页,在此页面可以查看逻辑插件的基本信息、已关联的房间配置列表(可以在该列表关联新的房间配置或者取消关联),以及支持修改逻辑插件名称和下载上传的Zip包。
查看插件运行日志
在「房间管理」页面,若该房间所用的房间配置绑定了逻辑插件,即可点击按钮查看插件运行日志,在房间详情页面也可查看。
在线体验
若确保示例逻辑插件已关联至上方「最近访问的应用」的第一个房间配置上,您可以点击 在线体验 。
在线体验版本将使用「最近访问的应用」的第一个房间配置创建房间,关联的逻辑插件向会发出如下带有[plugin]前缀的信息。